Перейти к содержимому

Вирус Зика использует белок-носитель ANKLE2 для воздействия на развитие мозга во время беременности

Вирус Зика использует белок-носитель ANKLE2 для воздействия на развитие мозга во время беременности

Почему вирус Зика крадет белки, необходимые для развития мозга: ответ ученых

Лихорадка Зика обычно протекает относительно мягко, но может вызывать микроцефалию у новорожденных, если мать заражается во время беременности. Ученые раскрыли причину тератогенности вируса Зика.

Вирус Зика, переносимый комарами, опасен тем, что вызывает микроцефалию — врожденный дефект, при котором голова и мозг новорожденного оказываются меньше нормальных размеров. Это может привести к нежизнеспособности ребенка или его умственной и физической неполноценности.

Исследование, опубликованное 13 января 2025 года в журнале mBio, показывает, что вирус Зика захватывает белок-носитель под названием ANKLE2, который критически важен для развития мозга на протяжении всей беременности. Этот белок необходим вирусу для собственной репликации. Поскольку вирус Зика, в отличие от большинства родственных арбовирусов, способен проникать через плацентарный барьер, заражение женщины во время беременности может иметь катастрофические последствия для ребенка.

«Это тот случай, когда вирус оказался в неподходящем месте в неподходящее время», — объясняет Прия Шах, доцент кафедры микробиологии, молекулярной генетики и химической инженерии Калифорнийского университета в Дэвисе и старший автор статьи.

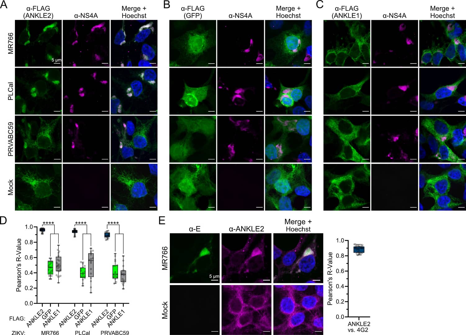
Рис. 1. ANKLE2 локализуется совместно с белками ZIKV во время инфекции.
ANKLE2 локализуется совместно с белками ZIKV во время инфекции. ( A–C ) Иммунофлуоресцентная конфокальная микроскопия клеток HEK293T, экспрессирующих ANKLE2-, GFP- или ANKLE1-FLAG и инфицированных указанным штаммом ZIKV при множественности заражения (MOI) 5 в течение 48 часов. Ядро наблюдалось с помощью окрашивания Hoechst 33342. ( D ) Корреляция Пирсона использовалась для количественной оценки степени совместной локализации между FLAG и NS4A, n = 16–24 клеток на условие. **** P < 0,0001, однофакторный дисперсионный анализ с критерием множественного сравнения Шидака. Серые круги представляют значения отдельных клеток. ( E ) Микроскопия клеток HEK293T, инфицированных ZIKV MR766 при MOI 5 в течение 48 часов и оцененных на наличие ZIKV E и эндогенного ANKLE2, n = 27 клеток. Все масштабные линейки = 5 мкм. (ИСТОЧНИК: https://clck.ru/3FjptD)

Новая работа показывает, что родственные вирусы, включая вирус денге и вирус желтой лихорадки, используют протеин ANKLE2 для тех же целей. Это открытие может изменить подходы к разработке вакцин и терапевтических средств против этих вирусов.

Вирусы содержат в своем генетическом материале лишь ограниченный набор «инструкций», поэтому для размножения им необходимо «украсть» белки и функции клетки-хозяина. Лаборатория Прии Шах изучает взаимодействие между вирусом и организмом-хозяином.

Ранее Шах и ее исследовательская группа обнаружили, что белок вируса Зика под названием NS4A взаимодействует с ANKLE2 в клетках. Работая с плодовыми мушками-дрозофилами, ученые показали, что это может привести к задержке развития и нарушению роста тканей.

Белок ANKLE2 участвует в развитии мозга плода, но присутствует в клетках всего организма.

Фабрики вирусов В новом исследовании, проведенном под руководством недавнего аспиранта Адама Фишберна, команда Прии Шах вырастила вирус Зика в клетках человека. Удаление гена, кодирующего белок ANKLE2 в этих клетках, снизило способность вируса Зика к размножению, хотя полностью его не остановило.

В клетках, инфицированных вирусом Зика, ANKLE2 скапливается в «карманах» вокруг эндоплазматического ретикулума — сети, используемой для производства белка внутри клетки.

По словам Шах, вирусный протеин NS4A взаимодействует с ANKLE2, заставляя эндоплазматический ретикулум работать как потайной конвейер по сборке новых вирусов. Объединение всех компонентов для создания вирусов в одном месте повышает эффективность репликации и помогает скрыть патоген от иммунной системы.

«Мы увидели, что ANKLE2 важен, но не обязателен для формирования этих очагов репликации», — заключила Прия Шах.

«Наша иммунная система хорошо оснащена для борьбы с подобными вирусами, но только в том случае, если она может их обнаружить», — добавляет Фишберн.

«Вирус Зика и родственные ему вирусы разработали стратегии, позволяющие им прятаться в очагах репликации, чтобы избежать обнаружения. Мы полагаем, что ген ANKLE2 был взломан, чтобы облегчить этот процесс».

Работая с Клаудией Рюкерт из Университета Невады в Рино, ученые обнаружили, что вирус Зика также использует ANKLE2 при заражении клеток комаров, что означает, что такое взаимодействие актуально как для человека, так и для насекомых-хозяев. Иными словами, комары тоже болеют лихорадкой Зика, а не просто выступают переносчиками инфекции.

Исследователи доказали, что белок NS4A родственных вирусов, переносимых комарами, включая вирус денге и вирус желтой лихорадки, взаимодействует с ANKLE2 сходным образом. Все это говорит о том, что взаимодействие NS4A/ANKLE2 важно для репликации в широкой группе вирусов, переносимых кровососущими насекомыми.

Возникает резонный вопрос: если гораздо более распространенные и патогенные вирусы, такие как вирус денге, также взламывают ANKLE2, то почему они не вызывают микроцефалию новорожденных? Все дело в «пронырливости» вируса Зика!

Вирус необычен тем, что способен проникать через плаценту к плоду, у которого ANKLE2 играет важную роль в развитии мозга. Большинство других вирусов не попадают к плоду благодаря плацентарному барьеру и не могут ему навредить.

Переносчики вируса Зика — комары рода Aedes (кусаки). В России они не живут, но могут заноситься путешественниками и с различными грузами. Профилактика лихорадки Зика заключается в вакцинации и защите от комаров. В эндемичные регионы, особенно в Бразилию, категорически не стоит ездить женщинам на любом сроке беременности независимо от сезона.

Рекомендуем познакомиться с самыми странными научными история 2024 года!

ИСТОЧНИК

 

2 комментария для “Вирус Зика использует белок-носитель ANKLE2 для воздействия на развитие мозга во время беременности”

  1. Статья на сайте kambek.ru обсуждает, как вирус Зика использует белок ANKLE2 для воздействия на развитие мозга во время беременности. Исследования показывают, что вирус Зика эксплуатирует белок ANKLE2, критически важный для развития мозга, чтобы усилить свою репликацию. Этот процесс отличается от других вирусов, передающихся через комаров, таких как лихорадка денге и желтая лихорадка, поскольку вирус Зика уникально проникает через плацентарный барьер, нанося потенциально разрушительные эффекты во время беременности.

    Вирус Зика, известный своей связью с врожденными дефектами, особенно микроцефалией, взаимодействует с белком ANKLE2 через свой белок NS4A. Это взаимодействие нарушает функцию ANKLE2 в развитии мозга, что может привести к микроцефалии. Исследования на дрозофилах показали, что мутации в ANKLE2 вызывают дефекты в нейробластах и уменьшают объем мозга, что подчеркивает важность этого белка в нормальном развитии мозга.

    Важно отметить, что вирус Зика может передаваться от беременной женщины к плоду, что повышает риск развития микроцефалии и других врожденных дефектов. Эти дефекты могут проявляться как часть синдрома врожденного Зика, который включает в себя различные проблемы со здоровьем и развитием.

    Статья на kambek.ru предоставляет важную информацию о механизмах, с помощью которых вирус Зика воздействует на развитие мозга, и подчеркивает необходимость дальнейших исследований для разработки эффективных методов лечения и профилактики.

Добавить комментарий

Ваш адрес email не будет опубликован. Обязательные поля помечены *

Этот сайт использует Akismet для борьбы со спамом. Узнайте, как обрабатываются ваши данные комментариев.

Оптимизировано Optimole